Navy Exchange TV Repair: Troubleshooting & Solutions

N.Austinpetsalive 27 views
Navy Exchange TV Repair: Troubleshooting & Solutions

Navy Exchange TV Repair: Troubleshooting & Solutions

Hey guys! Ever find yourself staring at a blank screen, frustrated because your TV purchased from the Navy Exchange (NEX) decided to take a vacation? It’s a bummer, but don’t sweat it! TV troubles happen to the best of us. Whether you’re a seasoned sailor, a dedicated family member, or just someone who enjoys a good movie night, a malfunctioning television can throw a wrench in your relaxation time. This guide is designed to help you navigate the common issues you might face with your NEX TV, offering troubleshooting tips, repair solutions, and insights into the support you can expect. Let’s dive in and get that screen back to its glory!

Understanding Your Navy Exchange TV: Common Issues and Solutions

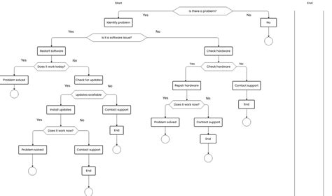
When your Navy Exchange TV goes on the fritz, it’s often a mix of internal components and external factors. Before you panic and start picturing a costly repair bill, let’s explore some of the most frequent problems and how you can tackle them. These problems aren’t exclusive to NEX TVs; they are problems that can occur on almost any TV.

Power Problems

One of the most frequent culprits is something simple: a power issue. Before you assume the worst, double-check the basics. Make sure the TV is properly plugged into a working outlet. Sounds simple, right? Well, it’s amazing how often this is the root cause! Try plugging something else into the same outlet to confirm it’s working. If the outlet is fine, then check the power cord on the TV itself. Sometimes these can become loose or damaged. If you see any signs of wear and tear, consider replacing the power cord. If these don’t work, there may be internal problems, such as a faulty power supply board or other issues. But before you get to this stage, also make sure the TV’s power button isn’t stuck or broken. Try pressing it a few times and see if it responds. Sometimes, a quick power cycle can work wonders. Unplug the TV from the outlet, wait a full minute, and then plug it back in. This can reset the internal electronics and resolve minor glitches. If that doesn’t work, let’s look at more potential problems. If none of these steps work, it may be time to contact the NEX or a professional for help.

Display Issues

Another common issue you might encounter is display-related. This could manifest as a dark screen, distorted images, or color problems. Let’s explore these in a little more detail.

  • Dark Screen : A black screen can be caused by a variety of issues, from a faulty backlight to a problem with the display panel itself. First, check the picture settings. Maybe someone accidentally turned down the brightness. Also, check the input source. Make sure the TV is set to the correct HDMI or other input where your device is connected. If that doesn’t work, there may be internal problems, like a faulty backlight or power supply issue. This is when contacting the NEX or a professional for repair may be the most efficient route.
  • Distorted Images : If you’re seeing fuzzy images, lines, or other distortions, it could indicate a problem with the signal or the TV’s processing capabilities. Check your cables. Make sure all HDMI or other cables are securely connected. Try replacing the cables to rule out a faulty connection. Sometimes, it’s as simple as an outdated firmware, so check the TV’s settings for any available updates. If that doesn’t work, you might have a more serious problem and should consider getting professional help.
  • Color Problems : Strange colors or faded images can be frustrating. Begin by adjusting the picture settings. Make sure the color, tint, and other settings are configured correctly. Also, make sure that the input source is working. A bad signal from the source device can also cause these problems. If those don’t fix the problem, you may need a professional.

Sound Problems

Having sound problems on your Navy Exchange TV can be very frustrating, but there are some simple things you can check before you assume the worst.

  • No Sound : The first thing is to ensure that the volume isn’t muted or turned down to zero. Seems obvious, but it happens! Check the audio output settings. Make sure your TV is set to the correct speakers. Try an external sound source. If your TV has output jacks, plug in headphones or external speakers to see if they work. This can help you determine if the problem is with the TV’s internal speakers. If that solves the problem, you might have a speaker issue. If the volume is fine, and the settings are correct, there might be a problem with the TV’s audio board, which could require professional repair.
  • Distorted Sound : Check the audio settings in the menu. There may be a setting to improve the sound. Also, check your source device. The audio from your cable box or other device may be distorted. If the audio from the source device is distorted, this is where the problem is. Otherwise, you’ll need to troubleshoot the TV itself. If the TV has external speakers, try to connect them to the TV to find out where the problem is. If the external speakers work fine, then the problem is with the TV’s internal speakers. Otherwise, there may be internal problems, such as a problem with the audio board, which may need to be professionally repaired.

Troubleshooting Steps for Your NEX TV

Alright, let’s get our hands dirty and dive into some practical troubleshooting steps you can try before calling for help. These steps are a great starting point for resolving the most common issues. Let’s start with the basics.

Basic Troubleshooting Checklist

Before you dive into anything complicated, go through this checklist to see if it resolves the issue.

  1. Power Cycle : Unplug your TV from the wall outlet, wait for a full minute, and plug it back in. This simple step can often fix minor glitches.
  2. Check Connections : Make sure all cables (HDMI, antenna, etc.) are securely connected and not damaged.
  3. Test the Outlet : Plug another device into the same outlet to ensure it’s working.
  4. Remote Control : Replace the batteries in your remote control to make sure it’s not the culprit.
  5. Factory Reset : If possible, and if you can still access the TV’s menu, perform a factory reset. This will erase your settings and restore the TV to its default configuration.

Advanced Troubleshooting Tips

If the basic steps don’t resolve your problem, you can try some more advanced techniques. However, always be cautious when dealing with electronics.

  1. Inspect the Back Panel : Look at the back of the TV for any loose or disconnected cables. Also, check the vents to make sure they are not blocked.
  2. Check the Firmware : Ensure your TV’s firmware is up to date. This can often be found in the settings menu. Updates often include fixes for common bugs and performance improvements.
  3. External Devices : Disconnect all external devices (cable box, game consoles, etc.) and see if the issue persists. If the problem disappears when all devices are disconnected, reconnect them one by one to identify which device is causing the problem.

Contacting Navy Exchange for TV Repair

If you’ve exhausted the troubleshooting steps and your TV is still on the fritz, it’s time to reach out to the Navy Exchange for help. Here’s what you need to know.

Warranty Information

Make sure to check your warranty information. The warranty typically covers defects in materials and workmanship for a certain period. The terms of your warranty will determine whether repairs are covered, as well as the procedure to obtain service.

  1. Check your receipt : The receipt from your purchase is important. It will provide the necessary details, such as the purchase date and model number, to establish your warranty coverage.
  2. Locate the warranty details : Your warranty information is often included with the TV’s documentation or can be found on the NEX website. Make sure you understand the terms and conditions.
  3. Document the problem : Before contacting the NEX , document the issue. Write down when the problem started, what you’ve tried to resolve it, and any error messages you see. This information is helpful for the repair technician.

Contacting NEX Customer Service

When you are ready to reach out to the NEX for help, here’s how to do it.

  • Customer Service : Visit the NEX website or contact their customer service department. They can guide you through the warranty process and help you determine the next steps.
  • In-Store Assistance : Depending on the issue, you might be able to bring your TV to an NEX store for assistance. Check with your local store for service options.
  • Gather Information : Before you call, have your receipt, model number, and a detailed description of the problem ready. The more information you can provide, the smoother the process will be.

When to Seek Professional Repair

Sometimes, even with the best troubleshooting efforts, the problem may be too complex. Here are some situations where it’s best to call in a professional.

  • Persistent Problems : If you’ve tried all the troubleshooting steps and the issue persists.
  • Internal Component Failures : Issues like a dead screen, no sound, or unusual colors could indicate internal component failures.
  • Safety Concerns : If you notice any unusual smells, smoke, or other signs of a fire hazard, disconnect the TV immediately and seek professional assistance.
  • Complex Repairs : If you feel uncomfortable working with electronics or you don’t have the right tools, it’s best to let a professional handle it.

Finding a Qualified Repair Service

If you need to find a professional, here are a few suggestions.

  • NEX Recommendations : Start with the Navy Exchange . They may have a preferred repair service or a list of authorized technicians.
  • Manufacturer’s Website : Check the TV manufacturer’s website for a list of authorized repair centers in your area.
  • Local Repair Shops : Search online for local TV repair shops. Read reviews and check their credentials to ensure they are reputable.

Preventing TV Problems in the Future

Maintaining your TV can extend its life and prevent future issues. Here are some tips to keep your TV in good condition.

  • Regular Cleaning : Dust and dirt can accumulate and impact performance. Use a soft, dry cloth to clean the screen and the TV’s exterior. Avoid using harsh chemicals.
  • Surge Protection : Plug your TV into a surge protector to protect it from electrical surges that can damage components.
  • Proper Ventilation : Ensure the TV has adequate ventilation. Avoid blocking the vents, as this can cause overheating.
  • Software Updates : Keep your TV’s firmware updated. Software updates include bug fixes and performance improvements.

Conclusion

Navy Exchange TV repair can be a daunting task, but with the right information and approach, you can resolve many common issues. By understanding common problems, following troubleshooting steps, and knowing when to seek professional help, you can keep your TV running smoothly. Remember to check your warranty, gather all the necessary information, and don’t hesitate to contact the Navy Exchange customer service for help. With a little effort, you can ensure that your entertainment experience remains uninterrupted. Happy viewing, guys! Remember to be patient and diligent when troubleshooting. And hey, if all else fails, a professional repair is always an option! Hope this guide helps you get back to enjoying your favorite shows and movies! If you have any questions or want to share your experience, let me know! Thanks for reading! Have a good day! Be safe! We are all in this together!